makes your work easier!
Eduworks | E-learning Mobile Application
ROLE
UI/UX Designer
EXPERTISE
UX/UI Design
YEAR
2024
Project description


Design Process

User Personas
User Personas have been created to understand the things from user’s point of view. Here am taking two user personas that will help me in understanding their needs and preferences.


Empathy Mapping
Empathy Mapping can be used to gain a deeper insight into their customers. What customer says, Does, Thinks and Feels are considered for better understanding.

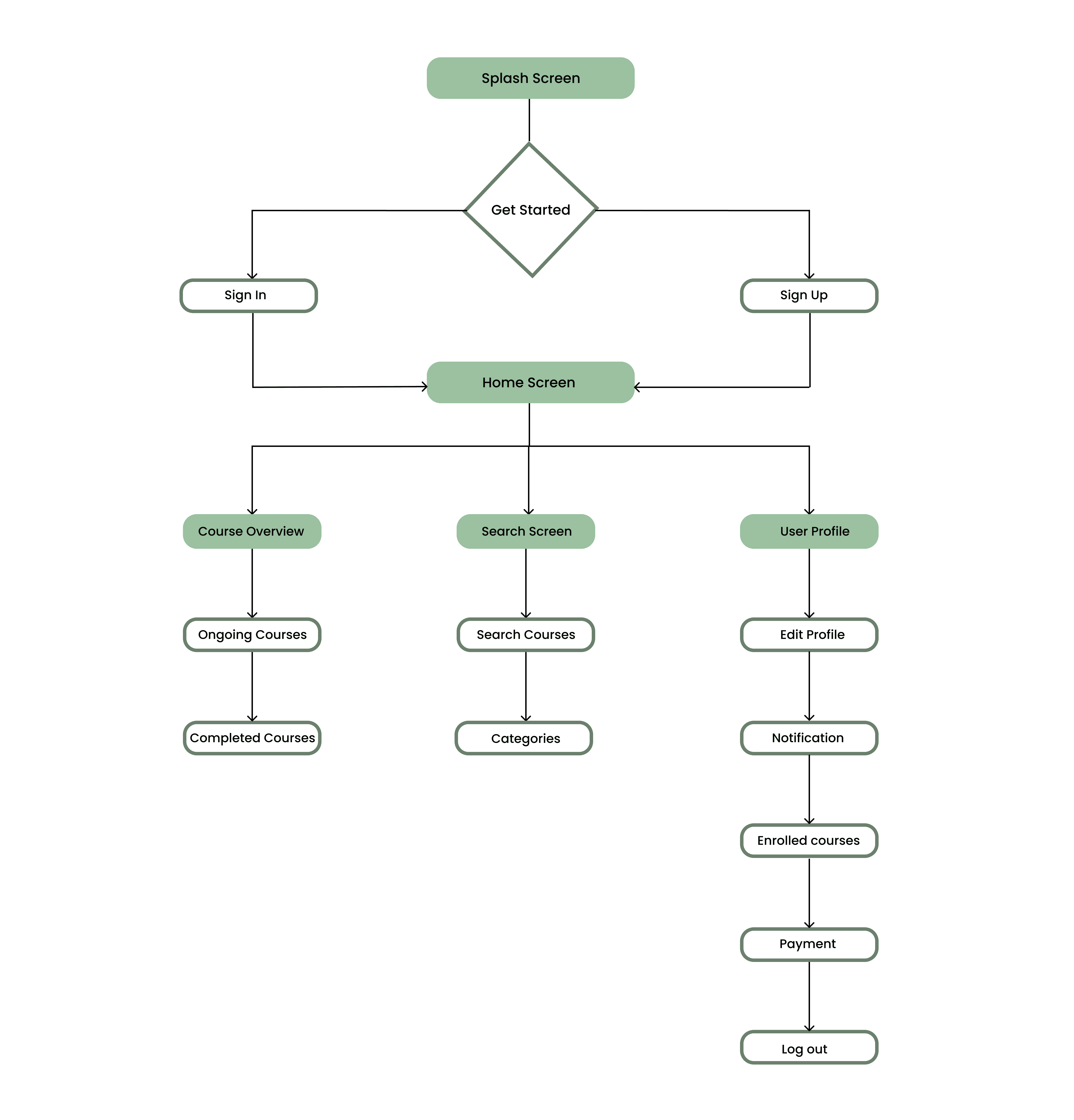
User Flow

Visual Designs







Thank You for your time :)
Feel free to share your thoughts on the app design and presentation.


